What is UML?

With the surge of object-oriented programming in the 80's organizations felt the necessity to come up with methods that would help design and analyze object oriented software processes. By 1994 Grady Bocch and Jim Rumbaugh joined forces to come up with the first merged method presented to the public in 1995 at OOPSLA (Object-oriented Programming, Systems, Languages, and Applications) conference: version 0.8. Ivar Jacobson later joined the team and by 1996 the three amigos gave a name for the standardization project: Unified Modeling Language (UML).

With the surge of object-oriented programming in the 80's organizations felt the necessity to come up with methods that would help design and analyze object oriented software processes. By 1994 Grady Bocch and Jim Rumbaugh joined forces to come up with the first merged method presented to the public in 1995 at OOPSLA (Object-oriented Programming, Systems, Languages, and Applications) conference: version 0.8. Ivar Jacobson later joined the team and by 1996 the three amigos gave a name for the standardization project: Unified Modeling Language (UML) .

UML stands for "Unified Modeling Language". It is a graphical language that helps modeling and developing software systems. It assists to put up software systems that will be built using an object-oriented style (FOWLER, 2003). It is an abstraction that purposely simplifies the system design and identifies the most pertinent characteristics. It's important to note that UML is not a method or process, but a graphical modeling language.

The use of UML helps us:

  • Communicate certain concepts better. When it comes to coding the struggle is in highlighting the necessary details. In this case UML gives us precision when trying to go around the software development and explain its processes.
  • Leaning Object-orientation: some people defend that learning OO is not difficult. The difficulty actually resides in finding the advantages of programming using OO concepts. UML then can assist us in seeing more clearly the advantages of OO.
  • Communicating with Domain Experts: UML definitely assists us better when communicating software aspects with the end-user. Use cases diagrams are the best example of how UML facilitates the intercommunication between the Development team and users.
  • Image displaying an UML Diagram

    In the UML the diagrams are the graphical representation used to perform the abstraction of a software system. There are 13 different types of UML diagrams. We can divide them into two broad categories (Structural and Behavioral) and then again into sub-categories. A survey (Erickson and Siau, 2007) shows that people find that five, out of the thirteen diagrams, are enough to represent the essentials of a system (Activity diagrams, Use Case diagrams, Sequence diagrams, Class diagrams and State diagrams).

    Structural diagrams are concerned about the static structure of the elements in the system, just as the static aspects of a car, for example, are equivalent to its doors, wheels, seats, and so forth. Structural diagrams are mostly used in documenting the software architecture of systems. On the other hand, Behavioral diagrams focus its concerns on the dynamic aspects of the system. It shows its collaborations among the objects and changes to its internal states.

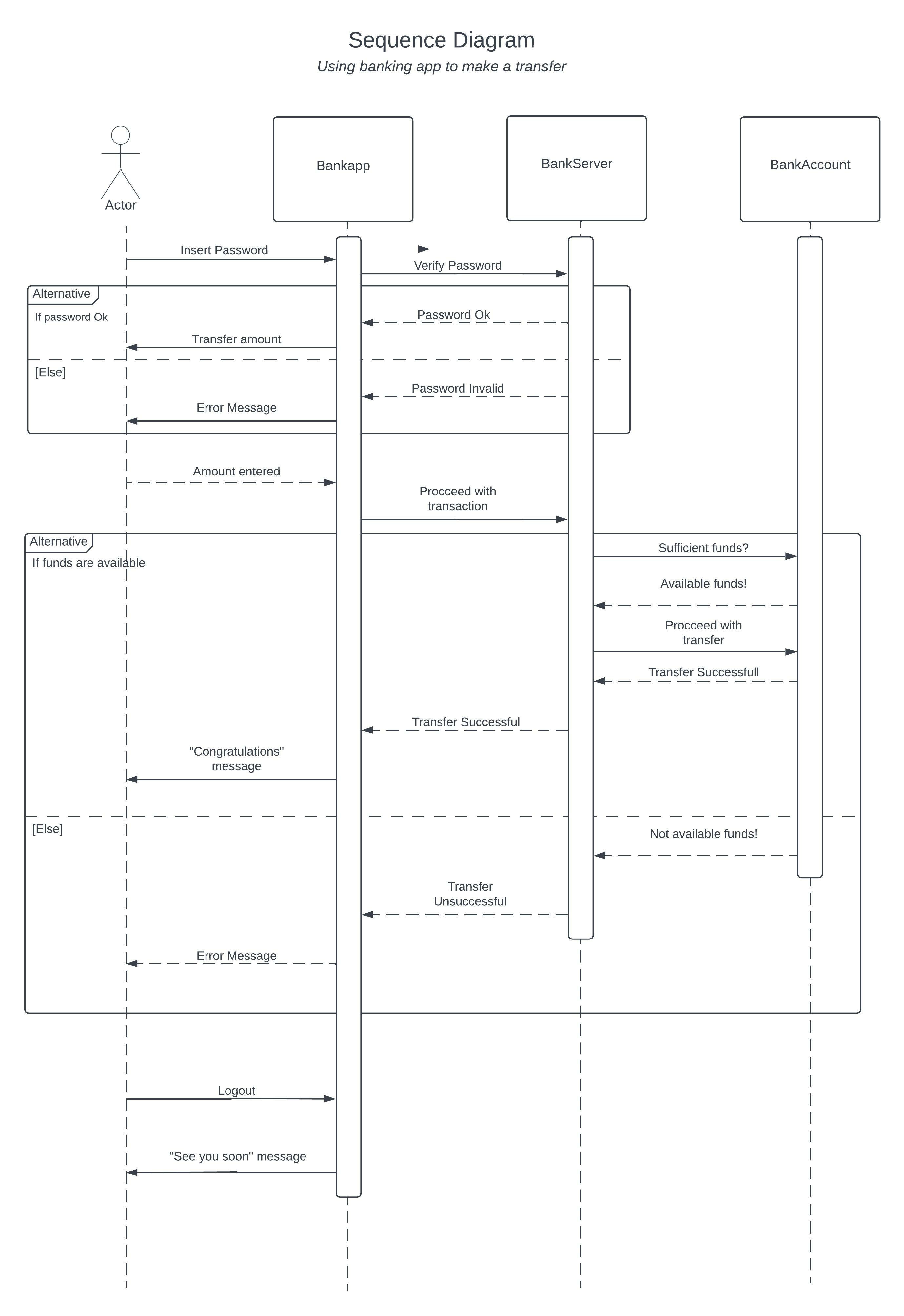
    The following picture shows a Sequence Diagram I've drawn to show the sequence of messages exchanged between the objects in a transfer operation through a Bank App. The Sequence Diagram is a type of notation that shows the interaction between actors and objects within a given module or application and has its own, and rych, syntax:

    Image of a sequence diagram
    (for more information about Sequence Diagrams refer to "Software Engineering – 10th edition" SOMMERVILLE, 2016)

    Again, UML is not a method or process. It is a graphical language that abstracts the design of a module or a system in a simple way. The notation by itself will not teach you how to use the system. We have to combine this notation with good communication and tools which will manipulate the notation.